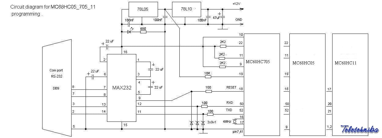
Существует множество автомагнитол у которых отсутствует внешняя EEPROM, вся информация находится в самом контроллере. Сразу замечу, это очень сложное устройство и подвластно только специалистам. Ниже приведённая схема программатора для контроллера MC68HC05 находится в документации на сами контроллеры. Железо предназначено для работы с отпаянным контроллером.
Схема программатора приведённая в документации.
Ещё схема одного программатора, приведённого ниже, нашел на каком то польском сайте. Стабилитроны и резисторы в цепях сигналов "RESET", "RXD", "TXD" следует удалить, они только ухудшают фронта импульсов.
Схема программатора с польского сайта
Или вот:

В последствии выяснилось что на выводе контроллера "IRQ" следует выставлять напряжение в пределах 9.1 - 9.5 вольт. Для этой цели применил цепочку из двух составленных последовательно резисторов, одного подстроечного а другого постоянного. На выводах 11 и 22 напряжения должны быть в пределах 5 вольт. Это цепь (упрощённый фрагмент ниже) использовалась в программаторе
albit@st.lg.ukrtel.net Полную схему приводить нет смысла, сильно наворочена да и сам автор говорит что она не дала ожидаемого эффекта.
Схема фрагмета
Далее пришлось изменить цепь сброса (RESET) контроллера и выполнить отдельно на транзисторе так как нагрузочной способности MAX232 не хватало и вот почему. Для борьбы с "Watchdog" применяю низкоомный резистор подтягивающий вывод "RESET' к +5 вольтам. Этим я не даю снизится напряжению на выводе "RESET" ниже 4 вольт и не допустить работу "Watchdog". То же утверждение я прочитал на сайте у "бобра"
http://www.pasoft.com.ru Вот что он пишет:
"Цепь S2-R5 на выходе сброса у многих может вызвать испуг и сомнение. И совершенно напрасно. Ибо это один из самых простых и эффективных методов борьбы с "собакой" в HC05. И единственно возможный, если работать внутрисхемно, не выпаивая контроллер. А для тех, кто предполагает, что такой грубый прием может убить ключ в контроллере, могу привести хороший контраргумент, который понятен любому, кто хоть немного владеет схемотехникой. Нужно просто вспомнить, что в любой стандартной схеме этот внутренний ключ разряжает конденсатор внешней RC-цепочки. Следовательно, он должен держать в импульсном режиме весьма солидный ток, или же внутри предусмотрена схема токоограничения. Второе более вероятно."
Фрагмент схемы сброса привожу ниже. Она немного упрощена, убран переключатель S1 переключающий вход схемы на соответствующий пин Com порта. Мне без надобности.
Схема фрагмента узла сброса (RESET)
Для регулировок других напряжений стал использовать вместо резисторов транзисторы. Но как мне показалось у "бобра" более оригинальна схема, применил у себя. Часть схемы смотрите ниже.
Схема фрагмента регулятора напряжений.
Остальное, думаю допрёте сами, прочитав статью "бобра". И схему составить из всего сказанного не составит труда. Следует добавить, не используйте в цепях обвязки MAX-а электролитические конденсаторы, тем более большой ёмкостью. Электролитические конденсаторы плохо работают в импульсных цепях.
Далее выборки с форума Monitor.net.ru Автор - pavel-pervomaysk
Для тех кто впервые делает автомагнитолу на мотороловском проце понадобится начальная информация для его подключения к программатору распиновку на некоторые контроллеры можно найти в кар базе
Потом собираем программатор для программы MotCrack 6.2 / 4.3 именно эти версии нормально работают из бесплатных!
Печатная плата в формате SprintLayout 5.0 которая находится здесь:
Внимание! У Вас нет прав для просмотра скрытого текста.
Примечание для работы с процессором MC68HC05B32 обратите внимание на джампер идущий на 9 пин процессора !
Для процессоров МС68НС05В 6 8 16 на выводе 9 должен быть низкий уровень 0 для МС68НС05В32 высокий 1
Для тех кто впервые столкнулся с процессором МС68НС11КА4 напоминаем что коннектится он крякером по разному на данном программаторе примерно 1-2 минуты .
При этом при подключении к процессорам МС68НС11 нужно подключать на корпус выводы MOD-A & MOD-B
Программа для работы с железом Mot cracer ver 6.2 скачаете в разделе "Программаторы".
Документация на контроллеры берётся
здесь
Вот моя работа пользовался им долго пока не купил омегу:
Вариант подпайки к процессорам моторола с помощью проводков если кому нужно или не хочется выпаивать проц .
На выходы платы цепляется конектор который отстегивается и позволяет проверять апарат не отпаивая проводов.
И еще одно на фото все подписано схему выкладывать не буду кто не ленивый разберется без проблем
Немного от себя:
Для программирования микроконтроллеров внутрисхемно я использую переходник изготовленный из куска стеклотекстолита, панельки и пару подтягивающих смд резисторов, запаянных прям на платке между соответствующих ног контроллера. В народе это называется "Шапочка", которую одеваю на контроллер безо всяких обрезаний дорожек. Естественно, распайка панельки зеркальная, одевается то она на контроллер сверху и перевёрнутой.
Было желание сделать как то по человечески, выкинуть резистор изменения уровня IRQ и поставить цифро аналоговый преобразователь, который бы при коннекте сам бы увеличивал напряжение и запоминал положительный результат. Но так как работы практически нету то нет и желания делать.
Вот еще советы от ALESа
1. подтыкаем землю. лучше зажать винтом где-нить к корпусу, главное чтобы не дай Бог не отвалилась в процессе.
2. подключаем RX, TX. соответственно 52 и 50 пин. зарисуйте же их наконец!
3. подключаем IRQ 10 вольт через резак в 10 кил на 19 пин.
4. подключаем RESET на 18 пин.
5. подаём напругу на программатор, подаём напругу на магнитолу.
6. запускаем прогу, какая там у вас на компе.
7. измеряем напряжения на 50 пин - 5в, на 52 пин - 5в, 19 - 8-10 в, 18 - 5в. 5в - условно от 4 до 5 вольт допустимо.
8. если где напряжения нет - смотрим почему. при необходимости устраняем причину, тока НЕ НУЖНО резать дорожки и поднимать ноги у PLCC корпусов. не гробьте мля аппараты! кто режет и гнёт ноги - ламеры внатуре, всеобщее "нах" на них!
9. измеряем напругу на 11 и 22 пинах. Если напруга там менее 3,5 вольта - подтягиваем к 5 вольтам через 1 ком.
10. измеряем напругу на 9 пине. если там более 0,4 вольта - к земле её.
относительно п9 и п10, не спешите цеплять уровни, зачастую в схеме уже есть всё нужное.
11. проверяем частоту кварца и соответствие её в программе.
12. запускаем boot, если всё сделали по инструкшн, и защита неактивна, то EEPROM или при желании весь фулл ваш.
13. если один фих на TX - 5 вольт, то защита активна.
14. если на TX всё же импульсы есть, а коннекта нет, то смотрим осцем на 19 пин. Есть короткие просечки - WDT.
Скопируйте пост в тетрадку и не злите народ!!!
Так, здесь ложу краткое описание по поводу организации защит применяемых семейством Моторола.
Взято с программатора Омега Моторок.
В микроконтроллерах серии HC05 защита активируется путем установки в ноль SEC бита в Options register (OPTR). Для 05B и 05x этот регистр расположен в первой ячейке EEPROM (адрес $0100).
После активации SEC процессор не может быть запущен в режиме Serial RAM loader, и соответственно чтение и запись памяти невозможны. Для работы с защищенными процессорами следует использовать функцию Skip SEC (Обход SEC) программатора MTRK.
Внимание! В некоторых образцах загрузчик модифицирован производителем таким образом, что при этом в режиме Serial RAM loader происходит стирание EEPROM. В таких случаях следует сразу использовать функцию Skip SEC, а не Boot!
Функция Skip SEC не меняет состояния SEC бита. Для отключения защиты следует модифицировать регистр OPTR.
В микроконтроллерах серии HC11 защита активируется путем установки в ноль SEC бита в CONFIG register (адрес $003F).
После активации SEC попытка чтения приводит к стиранию EEPROM и CONFIG. Для работы с защищенными процессорами следует использовать функцию Skip SEC (Обход SEC) программатора MTRK (Адаптер версии 3.0 и выше). Перед выполнением обхода программатор проверяет состояние SEC, и выдает соответствующее сообщение. эта операция безопасна и не приводит к стиранию памяти.
В некоторых типах, например 11PA8, SEC бит работает так же, как в HC05, т.е. EEPROM не стирается.
Функция Skip SEC не меняет состояния SEC бита. После загрузки процессора с помощью Skip SEC прочитать реальное значение CONFIG невозможно. Если требуется определить значение CONFIG, следует выполнить следующую последовательность действий:
1. Выполнить Skip SEC, потом прочитать EEPROM и сохранить в файл.
2. Выполнить Boot, сразу после этого прочитать содержимое CONFIG, запомнить
Вот и всё. Будут дополнения, дополню